Global project execution & 24/7 support |WhatsApp: + 44 7597669863

Cart

Your cart is currently empty.

Continue shopping

FULLZSERVICE IMPLEMENTATION
OFDESIGN SOLUTIONS

DESIGN PROPOSAL AND SPACE MATCHING

We understand that every hospitality space tells a unique story. Our team brings together decades of experience in transforming visions into reality, offering comprehensive design solutions that bridge creativity and functionality. From those first exploratory conversations where we listen to your needs, through every step of the design journey, we're committed to crafting spaces that feel both inspired and perfectly suited to their purpose.


Environments should connect people to place. Whether working within existing architectural features or reimagining a space entirely, we approach each project with fresh eyes and meticulous attention to detail. Our process ensures every furnishing, finish and functional element works in harmony - from the initial concept sketches right through to the final installation.
 

PRECISION SPACE SOLUTIONS

加载失败

We meticulously analyze each space's functional needs to match the perfect furniture and material palette, delivering solutions that balance practicality and aesthetics.

MOOD BOARD & RENDERING

Visualizing Emotional Resonance, Color Philosophy

Image 1
Image 2
Image 3
Image 4
Image 5
We translate your brand essence into tactile design narratives through curated mood boards. Each palette combines Pantone precision with material alchemy – where silk-textured neutrals meet patinated metals, crafting spaces that whisper refined luxury through every detail.

3D Design Visualization

现代户外休闲区,带有绿植和舒适家具 现代室内接待区,带有时尚家具和灯光设计 装饰走廊,带有铜制天花板和木质元素
宽敞的大理石前台区,带有现代艺术装饰
舒适的休息区,带有现代沙发和植物 室内景观,带有大型室内植物和精美的家具
绿植区
休息区
柜台区

Our advanced 3D rendering technology bridges concept and reality, transforming design intent into photorealistic simulations that capture every material nuance and spatial relationship.

DESIGN DEVELOPMENT SUPPORT

Materializing Imagination with Engineering Rigor

Spatial Planning

Where architectural poetry meets precision engineering
Lobby Lounge Floor Plan
Dining Area
Floor Plan Of The First Floor
Banquet Hall
We craft spaces that breathe – meticulously balancing aesthetic audacity with millimeter-perfect functionality.

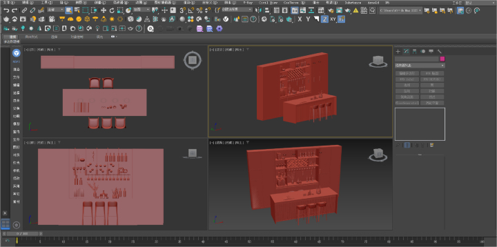
MODEL DEVELOPMENT & DETAILING

Precision-engineered 3D assets for flawless spatial execution

Image 1
Image 2
Image 3
Image 4
Image 5
From concept models to manufacturing-ready documentation - we deliver BIM-compliant detailing with parametric accuracy and assembly intelligence.

MULTI-PERSPECTIVE RENDERINGS

Comprehensive Spatial Storytelling

Compared to initial design renderings, our developed solutions - reffined through demand iteration and engineering validation - progressively align with real-world execution. The images above represent illustrativve samples from past projects; final deliverables are tailored to your spcific requirements.

PRODUCT LIST

Detailed product list

产品清单1
产品清单2
总览图

Provide customers with a clear product list, sort out the quanttity of products in each area of the project to ensure the final iImplementation of the project.

Contact us